Divisions

Food Systems Division

Divisional Head :
Mr. W.H.D.Priyadarshana

Duminda Priyadarshana is a distinguished economist and policy expert specializing in agricultural marketing and national food security. He holds an MPhil in Agricultural Economics from the University of Peradeniya, a Postgraduate Degree from the University of Kelaniya, and a B.A. (Hons) in Economics from the University of Sri Jayewardenepura. His professional perspective is shaped by an elite international training background. He completed specialized programs at Monash University, Australia, focusing on the integration of research into public policy, and advanced his expertise in food security and nutrition at Westminster University, UK, and Mahidol University, Thailand. As a leading authority on Sri Lanka’s paddy and rice sectors, Mr. Priyadarshana plays a pivotal role in national governance. Representing his institute on the Ministerial Subcommittee on Cost of Living, he has been instrumental in shaping high-level decisions to stabilize market prices and manage the national cost of living. His influence extends across numerous national committees dedicated to food security and agricultural market functions. In addition to his policy work, he contributes to the academic community as a visiting lecturer in development planning and project management. He is also a widely recognized agricultural economic analyst, frequently providing expert insights for both electronic and print media.

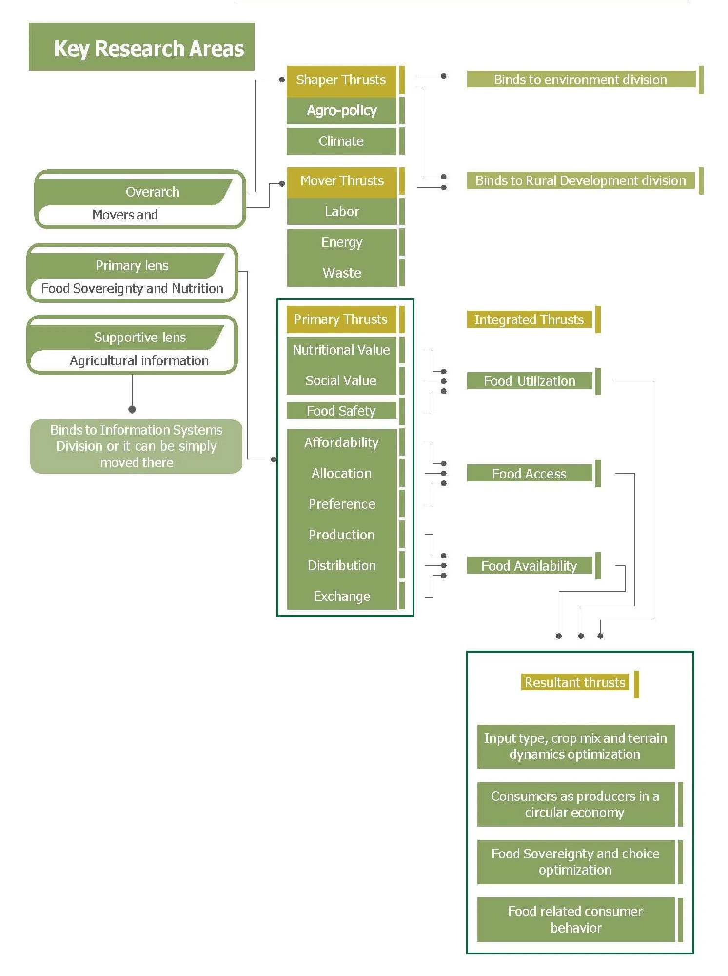
Given the need to respond to current crises, HARTI researchers look deep into the mechanics of circular economics and integrated approaches in the management and development of food systems. With the dependency on external inputs compromising food security and sovereignty, HARTI researchers are focused on identifying mechanisms to produce all agrarian inputs locally with optimal reliance on our energy sources, local consumption and minimal food miles (kilometers). The research teams know that there is no rationale to believing the business-as-usual will restore and that the linear economy is already outdated with the world shifting towards more durable, sustainable definition of civilization, society and human endeavor based on circular economics. In the process of reimagining life, HARTI takes a lead role. While there are multiple views of food systems but they all essentially integrate consumption, production, processing and distribution with labor, energy and waste as movers and policy and climate as shapers, from a circular economic perspective, HARTI researchers cue their approach based on studies done around 2000- 2005 that inform the problem and the research foci best. In those, the systems are reduced to and integrated via elements related to a) Food Utilization, b) Food Access, and c) Food availability.

organizational_structure

Environment Division

Divisional Head :
Mr. Jayasooriya, H.J.C.

Chinthaka holds dual Master’s degrees in Climate Change from the Australian National University and Crop Science from the University of Peradeniya, complemented by a Bachelor of Science in Agriculture. His research and training expertise converge at the environment-agriculture-community nexus. Recent work reflects his strong commitment to advancing sustainable resource management in agriculture, bolstering climate adaptation for resilient communities, and fostering entrepreneurship-driven livelihood development. Chinthaka is also dedicated to translating research insights into practical outcomes through targeted training initiatives and policy advocacy. His scholarly contributions include 12 scientific publications, including two peer-reviewed journal articles, and numerous presentations at diverse symposia.

HARTI research recognizes that across the globe, things are in motion that cannot be undone. The physical science report Working Group I of the Intergovernmental Panel on Climate Change has for the first time tied large scale natural disasters related to global warming to anthropogenic activity. The direct findings and indirect implications of the report gives the planet at most ten years to right the wrong and this is no more emphasized than in its impacts on agrarian practice. The science directs the world in general and agrarian societies like in particular to quickly readjust its agricultural paradigm towards promoting conservation oriented, small-scale farming and innovative water management for the very survival of society. It is therefore with this thought of a long-term engagement to respond to emerging climate science that the division approaches its mandate.

organizational_structure

Rural Development Division

Divisional Head :
Mrs. Hitihamu, H.M.S.J.M

Sagarika obtained a Bachelor’s degree in Agriculture, specializing in animal Science, and a Master’s degree in Animal Science from the University of Peradeniya. Also, she earned a Masters of Rural Development from the University of Queensland, Australia. Sagarika’s research focuses on issues related to livestock economics and dairy development. Her current research involvement is aiming to understand the efficiencies and effectiveness of dairy policy for dairy sector development. She has contributed more than 14 scientific publications including research reports and articles. She has also organized an international seminar collaborate with HARTI, CIRDAP, and APO. In addition, she has served on technical committees of the State Ministry of Livestock Development

As predicted a few years ago, we are now facing a societal collapse and causing agitation and disruption within scientific circles. HARTI recognizes the complexities attendant upon the development of the rural sector which has waxed and waned over decades with conflict of approaches and policies being the denominational result. Understanding that rural empowerment must happen through integrated approaches and holistic action, the division focuses its inquiries into both the resultants of existing rural scenarios as well as the underlying causes and factors that gave rise to it. The approach has taken on even greater significance in the light of social, economic and environmental disasters that are attacking all stratums of society with the rural sector being the first to feel their negative impacts with impoverishment an even more significant issues than poverty per se.

organizational_structure

Education and Training Division

Divisional Head :
De Silva, P.C.J. (Dr)

Dr. Chathura, a former lecturer in the University of Peradeniya, graduated with a Political Science degree from the University of Peradeniya, also holds master’s degrees in Economics and Enterprise Management from the University of Kelaniya and Huazhong University of Science and Technology (HUST), China, respectively. He obtained his PhD in Community Development at the University of Los Banos (UPLB) in the Philippines. He has been involved in several major studies both as a coordinator and a co-researcher besides being a resource person for and coordinator of more than 500-capacity development training programs, including some collaborated with international organizations as well. These training programs spread along a broader range such as human resource development, institutional development, organizational development, livelihood and entrepreneur development and agricultural extension. he has also conducted guest lectures in universities, schools and other related institutes. In addition to that he has authored a number of academic papers, research reports and peer reviewed journal articles while also has made occasional contributions and interviews to national newspapers and other media institutions.

HARTI understands that the education and training landscape is undergoing serious internal disruption due to issues related to internal validation of the effectiveness of knowledge dissemination to fit well into learner goals as well as crisis scenarios that have forced sectorial reshuffles. The training teams at HARTI are cognizant of the fact that the volatility of the world is such that no one can prepare anyone else for even short term eventualities with any level Of predictive success. Therefore, while it does take off from the perspective of classic segregation of educational sectors related to agriculture, it is unique in its approach, choosing always to impart tools that can be used in trans disciplinary arenas and not only skills telescoped into single disciplines which have a good chance of going obsolete in a comparatively shorter period of time.

organizational_structure

Data Management Division

Divisional Head :
Mr. Wijesinghe, P

Prasanna’s research focuses on production and marketing in the agrarian sector. Having specialized in econometrics for his first degree, Prasanna obtained a Masters in Economics from the University of Colombo. He has produced 11 research reports during his 10-year tenure at HARTI. He leads the statistical staff to manage databases and supports the research divisions with the provision of information and data analysis in addition to deploying his team to conduct surveys. In addition to pursuing his research interests, Prasanna is currently engaged in strengthening the entire database management system of the Institute, complementing it with sound statistical application.

Acquisition and dissemination of information is a vital aspect of any research and training organization. However, HARTI recognizes that Sri Lanka is woefully behind in this respect since largely, it does not have a data culture. The Information Division aims to address this problem by creating a hub that can capture data up streaming from the grassroots as well as managing and optimizing interagency flow to collate, analyze and publicize critical real time data and information targeting specific audiences. The data teams at HARTI are therefore not only involved in data crunching but also in the acquisition component, working directly with the research teams and other internal and external stakeholders to create leading edge information dissemination systems for the general public, the research fraternity and the policymakers.

organizational_structure

Information and Communication Division

Divisional Head :
Mrs. Ruvini Vidanapathirana

Ruvini is a Research Fellow at HARTI, with over two decades of experience in socio-economic and agricultural policy research. She holds a BSc in Agriculture from the University of Peradeniya and an MSc in Agriculture from the Postgraduate Institute of Agriculture (PGIA), University of Peradeniya. With over 20 years of professional experience in socio-economic and agricultural policy research, her work has focused on agricultural marketing, value chain analysis, food systems, consumer behaviour, and food security. Her extensive research background supports her current role in strengthening research dissemination, knowledge communication, and stakeholder engagement at HARTI. Through the Information and Communication Division, she contributes to enhancing the visibility and outreach of HARTI’s research outputs and promoting evidence-based knowledge sharing for policymakers, researchers, and the wider public. She has published widely in peer-reviewed journals, conference proceedings, and policy-oriented publications, and has collaborated in several international research projects funded by organizations such as FAO, WFP, UNDP, and JICA. She also serves as a member of the National Committee on Floriculture Research and Development coordinated by the Department of National Botanic Gardens and the Sri Lanka Council for Agricultural Research Policy (SLCARP).

HARTI recognizes that the world has become tiny with the various communications instruments that have ridden the technology wave. It also understands that many people are suffering from information casualness, overload and fallacy. Therefore, the Communications Division, understanding the repercussions, has built its information and data marketing methodologies to be targeted, lucid, easily accessible and useable, formulating outputs tailored to specific user goals and disseminated across a wide range of communications channels through substantially automated systems. These systems and the very marketing foundation upon which they are built are customized to suit the age of sustainability and works in tandem with the Information Division for the purpose.

organizational_structure